About us
Message From The Managing Director
We at AQS ASSESSMENTS PRIVATE LIMITED are determined to play a leading role in the field of Assessment & Certification through Internationally recognised Accreditation. Our valuable clients are the main asset of our company. We respectfully analysis the feedback from our client. ‘Professionalism’ is the key for success to us. Over the past eighteen years of experience in the certification field, we have made a strong foundation to establish a professional corporate identity for our company.
Our corporate policy is to “Provide Value Added Assessment & Certification Services” and enhance customer satisfaction. Our Certification will bring recognition in global market for our clients. We are constantly working towards upgrading and improving every aspect of our activities.
Our human resources are well-trained and motivated and we have an excellent goodwill in the market. Our vision is to constantly set challenging goals for ourselves. We will continue to expand and diversify and be an example of a progressive company playing a dynamic role in the economic development of India.
(Chairman & Managing Director)
AQS ASSESSMENTS PRIVATE LIMITED has been providing their value-added Certification Services to Manufacturing, Engineering, Transport, Aerospace, Banking, Oil & Gas, and other Service Sectors – Private, Semi Govt and Government Organizations.
AQS ASSESSMENTS PRIVATE LIMITED is a professional organization with highly qualified and experienced personnel. We ensure that our services are Fair and Cost effective to build quality & competent processes in today’s competitive environment.
AQS ASSESSMENTS PRIVATE LIMITED is operating in India having corporate office in Hyderabad, Telangana, and Marketing office in New Panvel, Navi Mumbai, Maharashtra.
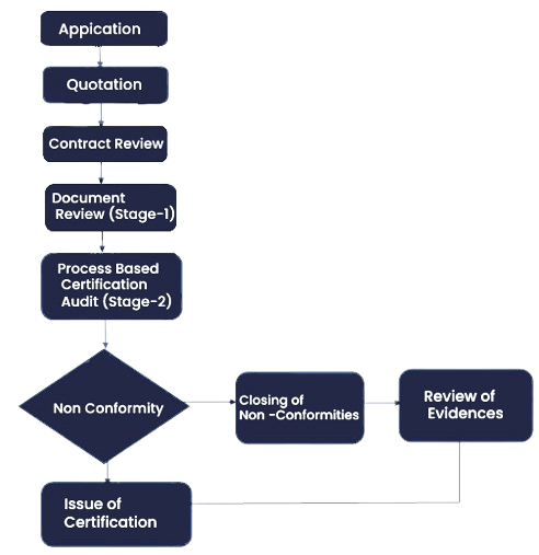
CERTIFICATION PROCESS FLOW CHART
Accreditation:
AQS ASSESSMENTS PRIVATE LIMITED Accreditations & Recognitions by Internationally
reputed Boards. Accreditation is a authentication that the certifications are issued by the
technically competent certification body. AQS Services are Impartial, Independent, Fair,
and Cost effective to build quality & competent processes in today’s competitive
environment.
Strategy:
- Establishing Professional Management System through recognized standards
- To develop Brand Quality by participation in National / International Conferences.
- Business Association Meets
- Customer Focus
- Customer Meet once in the year at every marketing office
- Provide value addition and cost effective services
- Response to customer queries
- Recognition/ Approvals – Government Bodies / Authorities
- Consistency in the Quality of AQS services
Our working plan
Product Research 01
Design Idea 02
Advice & guides 03

